新英灵《为谁而炼金》白羊座风枪士『摩卡』
新英灵《为谁而炼金》白羊座风枪士『摩卡』
感谢您一直以来的关注与支持~
9月5日更新后–
新限定真理念装登场,首次获得真理念装『缠绕着温柔之风』时,可以获得英灵『摩卡』!
真理念装限定英灵(仅能通过真理念装『缠绕着温柔之风』获得)
『摩卡』(★★★★★)
巴贝尔战技开放
『摩卡』战技体得
限定真理念装登场
『缠绕着温柔之风』(★★★★★)
________________________________________
新英灵介绍

※首次获得真理念装『缠绕着温柔之风』时,可以获得限定英灵『摩卡』(★★★★★),仅能获得1次,重复获得时不会获得英灵也不会转换成魂之碎片。
※『摩卡』(★★★★★)不能通过魂之碎片炼成。
?推荐职业:白羊座风枪士(第1职业)
?推荐基本能力:基本风枪技(第1职业:白羊座风枪士)
?推荐反应能力:魔力破坏者(第1职业:白羊座风枪士)
效果:受到伤害时,进行物理反击,无视防御,使对方的魔力降低[射程:2,高低差:2]
?推荐支援能力:艾利兹族的飞风(第1职业:白羊座风枪士)
效果:速度提升 移动力+1
?推荐支援能力:不死之魂的坚护(第2职业附魔:天坠武神)
效果:物防?血量上限?跳跃耐性提升
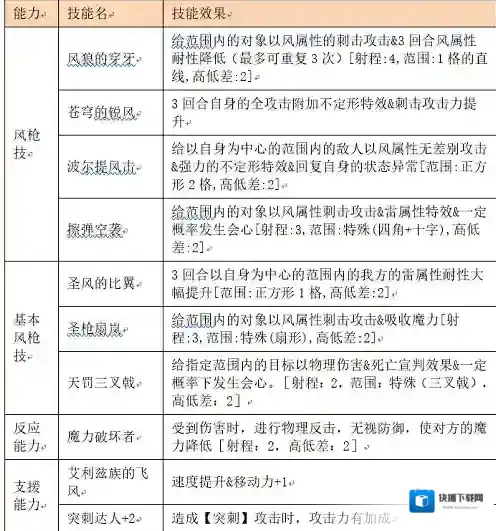
摩卡专属职业『白羊座风枪士』介绍

『摩卡』巴贝尔战技体得
当『摩卡』达到85级时,可以在成就任务内获得开启战技副本的钥匙
通关相关战技副本,可以习得全新的技能!
『摩卡』的巴贝尔战技挑战后,技能『风狼的穿牙』会升级为全新技能『风狼的牙突』
巴贝尔战技习得后
▼风狼的牙突
?给范围内的对象以风属性的刺击攻击 3回合风属性耐性降低(最多可重复3次) 1回合自身的速度1.5倍[射程:4,范围:3格的直线,高低差:2]
『摩卡』真理开眼开放

真理念装『缠绕着温柔之风』登场

◆特殊念装
※首次获得真理念装『缠绕着温柔之风』时,可以获得限定英灵『摩卡』(★★★★★),仅能获得1次,重复获得时不会获得英灵也不会转换成魂之碎片。
※『摩卡』(★★★★★)不能通过魂之碎片炼成。

具体活动详情请以游戏内为准
祝您游戏愉快!
–巴贝尔大陆炼金术协会
发表回复
评论列表 ( 0条)