三国志战棋版预抽卡在哪 三国志战棋版预抽卡活动地址
三国志战棋版预抽卡在哪 三国志战棋版预抽卡活动地址
三国志战棋版抽卡
1.预抽卡活动地址
《三国志战棋版》的预抽卡活动在微信小程序中,玩家可以使用微信扫描下方二维码进入活动页面参与预抽卡活动。
三国志战棋版三国志战
2.预抽卡攻略
进入活动页面后,每日登陆小程序玩家都有2次招募次数(最多10次),而通过预创盟活动还可额外获得最多4次招募次数。
五连抽出橙概率为36.6%,最多连续招募4次必得橙将。
三国志战棋版棋版
3.预抽卡怎么用
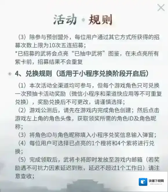
游戏公测后,在游戏内完成角色创建后通过点击头像获得角色ID及昵称,随后填入小程序兑奖信息输入弹窗,每位用户可选择已点亮的1个橙将和4个紫将进行兑换。
三国志战棋版活动
三国志战棋版手游相关内容
-
-
三国志战棋版陆逊属性战法搭配推荐
三国志战棋版陆逊属性战法搭配推荐 1.基础属性 以下为等级5时的数据: 三国志战棋版属性 2.自带战法 火烧连营 [对故方释放]对故军单体造成120. 0%谋略伤害,并对目标方形一格内敌军连续传递火焰,造成80.0%谋略伤害和2回合[灼烧]:每回合受...2025-09-07 -
-
-
三国志战棋版凌统属性战法搭配推荐
三国志战棋版凌统属性战法搭配推荐 1.基础属性 以下为等级5时的数据: 2.自带战法 国士之风 [对友方释放] [启动]使自己和友军单体获得[先攻]和[必中]效果,且伤害提升14.0% (并额外受自身武力影响)。持续1回合。使用后可继续行动。 3.传...2025-08-21 -
三国志战棋版孙翊属性战法搭配推荐
三国志战棋版孙翊属性战法搭配推荐 1.基础属性 以下为等级5时的数据: 2.自带战法 江都劲卒 [对位置释放]对范围内敌军群体造成150.0%兵刃伤害。 3.传承战法 江都劲卒 [对位置释放]对范围内敌军群体造成150.0%兵刃伤害。 4.同队加成 ...2025-08-18 -
三国志战棋版蒋济属性战法搭配推荐
三国志战棋版蒋济属性战法搭配推荐 1.基础属性 以下为等级5时的数据: 2.自带战法 善审军事 [内政]委任为主政官(政厅)或练兵使(校场)时,练兵经验提升1.8% 3.传承战法 善审军事 [内政]委任为主政官(政厅)或练兵使(校场)时,练兵经验提升...2025-08-16 -
-
三国志战棋版孔融属性战法搭配推荐
三国志战棋版孔融属性战法搭配推荐 1.基础属性 以下为等级5时的数据: 2.自带战法 孔孟之道 [内政]委任为主政官(政厅)时,全资源产量提升1.0% 3.传承战法 孔孟之道 [内政]委任为主政官(政厅)时,全资源产量提升1.0% 4.同队加成 无 ...2025-08-06 -
三国志战棋版典韦属性战法搭配推荐
三国志战棋版典韦属性战法搭配推荐 1.基础属性 以下为等级5时的数据: 2.自带战法 古之恶来 [对友方释放]使目标友军在自己三格范围内时获得[援护]。持续3回合。[被动]免伤提升12.0%。每次受到敌军主动伤害后会对目标造成82.0%兵刃伤害.每回...2025-08-05
发表回复
评论列表 ( 0条)