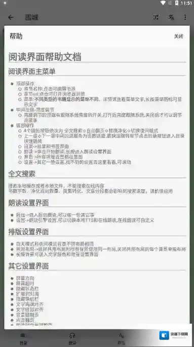
简单阅读应用截图
简单阅读应用介绍
简单阅读app是具有多种格式阅读的专业阅读app,资源全面丰富,内存占用少,操作简单,好用,还能设置私密书架,离线也是能够实用的,是非常不错的阅读app,欢迎大家来下载使用!

简单阅读阅读
简单阅读软件官方简介
简单阅读app,支持多种格式文档的本地阅读器,一键导入本地文件,在线浏览,轻松阅读,在线设置阅读界面,让阅读更舒适,还支持私密设置.主题设置等功能,让阅读更省心;是懒人听书的理想选择,情节故事等应有尽有,用户们可以直接一键加入书架,是一款很不错的阅读的软件。

简单阅读格式
简单阅读应用亮点
1.离线阅读:

简单阅读设置
简单阅读软件是一款支持txt文件,小说阅读器。

简单阅读支持
2.更新快:
APP追求急速追更体验,集快读.速读.快听为一体的小说。
使用介绍
进入主题界面设置就能够对状态栏,导航栏以及文字大小等进行设置了。
开启隐私设置就会需要输入相对应的密码才能进入你的私密书架
产品的特色
1.全面互动体系:
提供发布和推荐书单功能,通过微信.qq.微博等一键分享客户端。
2.阅读体验:
调整字体.护眼模式.仿真等多翻页效果,午夜读书的小说神器。
3.贴心语音服务:
简单阅读智能语音朗读,语音搜索, 听书效果好。
应用优势
1.本地阅读器,可设置私密阅读
2.本地文档在线阅读,随时随地看小说
3.添加书架,轻松管理书籍
4.添加私密书架,支持密码和指纹
5.快速导入文档,支持多种格式
6.在线设置阅读界面,支持多种功能
新桂阳
吾爱听书
绍兴头条热点新闻
云上书阁
云上陆川客户端
元气小说
河马畅听
辰思小说
冀云赵州
方正融媒客户端
西果免费听书
次元姬小说
简单阅读
小黑猫
遇见云书
茉莉小说
轻文阁
i工布客户端
发表回复
评论列表 ( 0条)